Номер 192 - ГДЗ Алгебра 8 класс. Мерзляк, Полонский. Учебник. Страница 46

Вернуться к содержанию учебника

Упражнения § 6. Страница 46

189 190 191 192 193 194 195

Вопрос

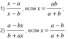
Подставьте вместо данное выражение и упростите полученное выражение:

Подсказка

Вспомните:

  1. Что называют тождественным преобразованием.
  2. Какую дробь называют рациональной.
  3. Деление и дроби.
  4. Что называют одночленом.
  5. Что называют многочленом.
  6. Порядок выполнения действий.
  7. Сложение и вычитание рациональных дробей с разными знаменателями.
  8. Сложение и вычитание рациональных дробей с одинаковыми знаменателями.
  9. Умножение и деление рациональных дробей.
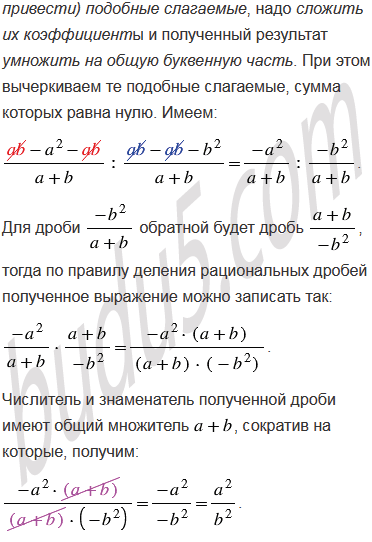
  10. Подобные слагаемые, правила раскрытия скобок.
  11. Степень с натуральным показателем.
  12. Распределительное свойство умножения.
  13. Умножение одночлена на многочлен.
  14. Противоположные числа.
  15. Правила сложения рациональных чисел.
  16. Правило вычитания рациональных чисел.

Ответ


Вернуться к содержанию учебника