Номер 39 - ГДЗ Алгебра 8 класс. Мерзляк, Полонский. Учебник. Страница 16

Вернуться к содержанию учебника

Упражнения § 2. Страница 16

36 37 38 39 40 41 42

Вопрос

Приведите дробь:

1) к знаменателю ;

2)  к знаменателю ;

3) к знаменателю ;

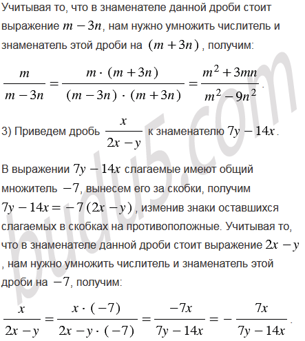
4) к знаменателю ;

5) к знаменателю .

Подсказка

Ответ


Вернуться к содержанию учебника