Номер 3. Задание "Проверь себя" №7 - ГДЗ Алгебра 7 класс. Мерзляк, Полонский. Учебник. Страница 223

Вернуться к содержанию учебника

Задание "Проверь себя" №7. Страница 223

6 1 2 3 4 5 6

Вопрос

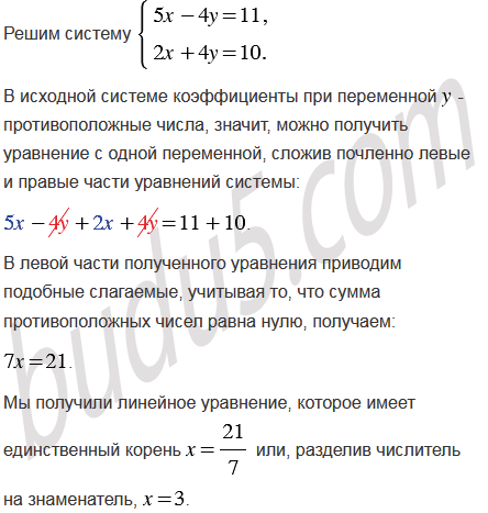
Решите систему уравнений

А) (3; 1)     Б) (1; 3)     В) (1; 2)     Г) (2; 1)

Подсказка

Ответ

6 1 2 3 4 5 6


Вернуться к содержанию учебника