Номер 902 - ГДЗ Алгебра 7 класс. Мерзляк, Полонский. Учебник. Страница 173

Вернуться к содержанию учебника

Страница 173

899 900 901 902 903 904 905

Вопрос

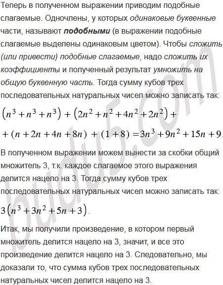
Докажите, что сумма кубов трех последовательных натуральных чисел делится нацело на 3.

Подсказка

Ответ


Вернуться к содержанию учебника