Номер 12. Задание "Проверь себя" №3 - ГДЗ Алгебра 7 класс. Мерзляк, Полонский. Учебник. Страница 91

Вернуться к содержанию учебника

Задание "Проверь себя" №3. Страница 91

9 10 11 12 1 2 1

Вопрос

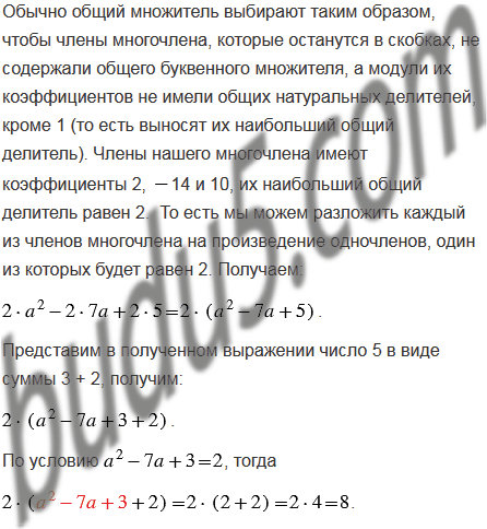
Значение переменной таково, что значение выражения равно 2. Найдите значение выражения .

А) 4          Б) 12          В) 8          Г) 14

Подсказка

Ответ

9 10 11 12 1 2 1


Вернуться к содержанию учебника