Задание 678 - ГДЗ Геометрия 7-9 класс. Атанасян. Учебник

Старая и новая редакции

Вернуться к содержанию учебника

676 677 678 678 679 680 681

Вопрос

Выберите год учебника

№678 учебника 2013-2022 (стр. 177):

Биссектрисы АА1 и ВВ1 треугольника АВС пересекаются в точке М. Найдите углы АСМ и ВСМ, если: а) АМВ = 1360; б) АМВ = 1110.


№678 учебника 2023-2024 (стр. 178):

Найдите:

а) , и , если = 25, = 16;

б) , и , если = 36, = 64;

в) , и , если  = 12, = 6;

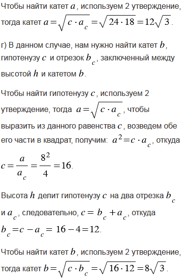
г) , и , если = 8, = 4;

д) , , и , если = 6, = 9.

Подсказка

№678 учебника 2013-2022 (стр. 177):


№678 учебника 2023-2024 (стр. 178):

Вспомните:

  1. Какой треугольник называется прямоугольным.
  2. Пропорциональные отрезки в прямоугольном треугольнике.

В данной задаче использованы следующие обозначения для прямоугольного треугольника АВС с прямым углом С и высотой СН: ВС = , СА = , АВ = , СН = , АН = , НВ = .

Ответ

№678 учебника 2013-2022 (стр. 177):


№678 учебника 2023-2024 (стр. 178):


Вернуться к содержанию учебника